CodingQuarry Gene prediction software optimised for gene-dense genomes such as those of Fungi. (A. Testa)
CodingQuarry: highly accurate hidden Markov model gene prediction in fungal genomes using RNA-seq transcripts
AC Testa, JK Hane, SR Ellwood, RP Oliver
BMC Genomics 16 (1), 170 (2015)
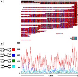
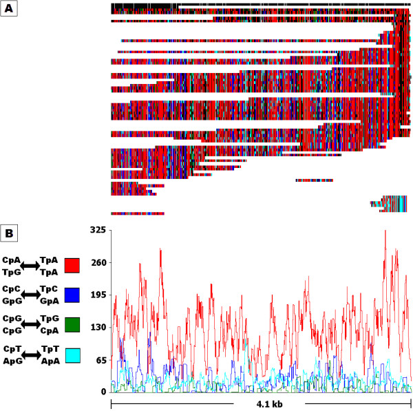
RIPCAL/deRIP Calculate repeat-induced point mutation in fungal genomes (J. Hane)
RIPCAL: a tool for alignment-based analysis of repeat-induced point mutations in fungal genomic sequences
J Hane, R Oliver
BMC bioinformatics 9 (1), 478 (2008)
In silico reversal of repeat-induced point mutation (RIP) identifies the origins of repeat families and uncovers obscured duplicated genes
J Hane, R Oliver
BMC genomics 11 (1), 655 (2010)
CDSMapper Collection of proteogenomics scripts for mapping peptides to genomic coordinates, testing for potential UTR boundary and frameshift errors (J. Hane)
Deep proteogenomics; high throughput gene validation by multidimensional liquid chromatography and mass spectrometry of proteins from the fungal wheat pathogen Stagonospora nodorum
S Bringans, J Hane, T Casey, KC Tan, R Lipscombe, P Solomon, R Oliver
BMC bioinformatics 10 (1), 301
Coming Soon:
OcculterCut Segment genomes into regions of consistent G:C content. Identify bi-modal G:C biases. Report genes within or proximal to A:T-rich regions. (A. Testa)

